Página Principal Serviços Central de Atendimento ao Servidor (CAS) Consignados Previdência Complementar Notícias Legislação Estatuto do Servidor Leis dos Cargos Código de Ética do Servidor Processos Disciplinares Carreira e Desenvolvimento Política de Gestão de Pessoas Promoção por Seleção Promoção de Militar Progressão Funcional Avaliação de Desempenho Individual Avaliação Especial de Desempenho - Estágio Probatório Afastamento para pós-graduação stricto sensu Processo Seletivo Pós-graduação em Gestão Pública Espaço RH Perguntas Frequentes Fale Conosco
Página Principal Serviços Central de Atendimento ao Servidor (CAS) Consignados Previdência Complementar Notícias Legislação Estatuto do Servidor Leis dos Cargos Código de Ética do Servidor Processos Disciplinares Carreira e Desenvolvimento Política de Gestão de Pessoas Promoção por Seleção Promoção de Militar Progressão Funcional Avaliação de Desempenho Individual Avaliação Especial de Desempenho - Estágio Probatório Afastamento para pós-graduação stricto sensu Processo Seletivo Pós-graduação em Gestão Pública Espaço RH Perguntas Frequentes Fale Conosco
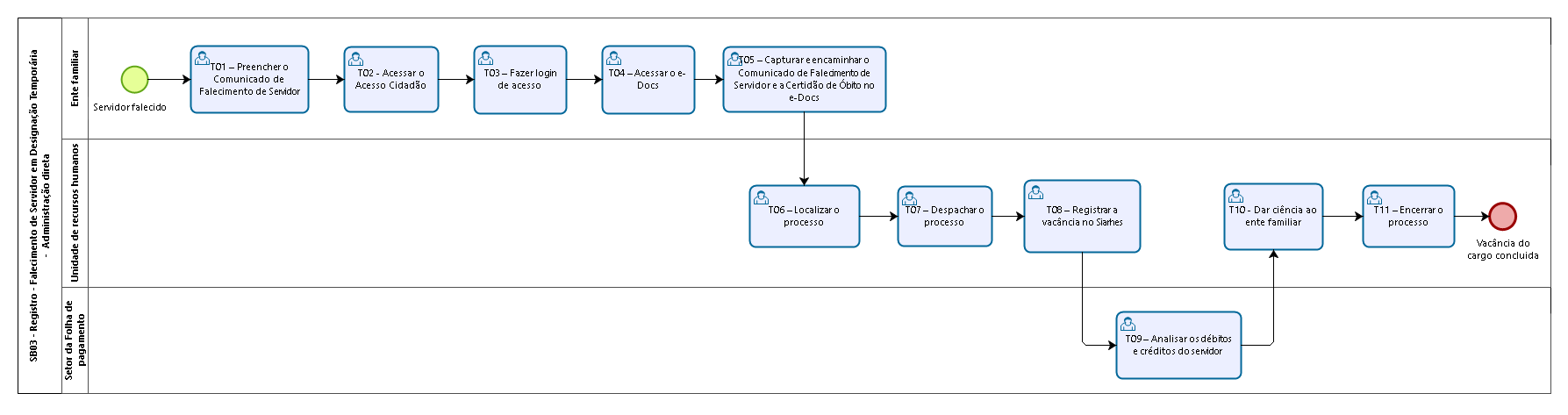
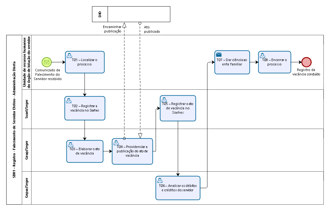
Vacância por falecimento Informações Conteúdo Atualização Formato Tamanho Legislações Conteúdo Atualização Formato Tamanho Orientações RH Conteúdo Atualização Formato Tamanho