COMO PROCEDER
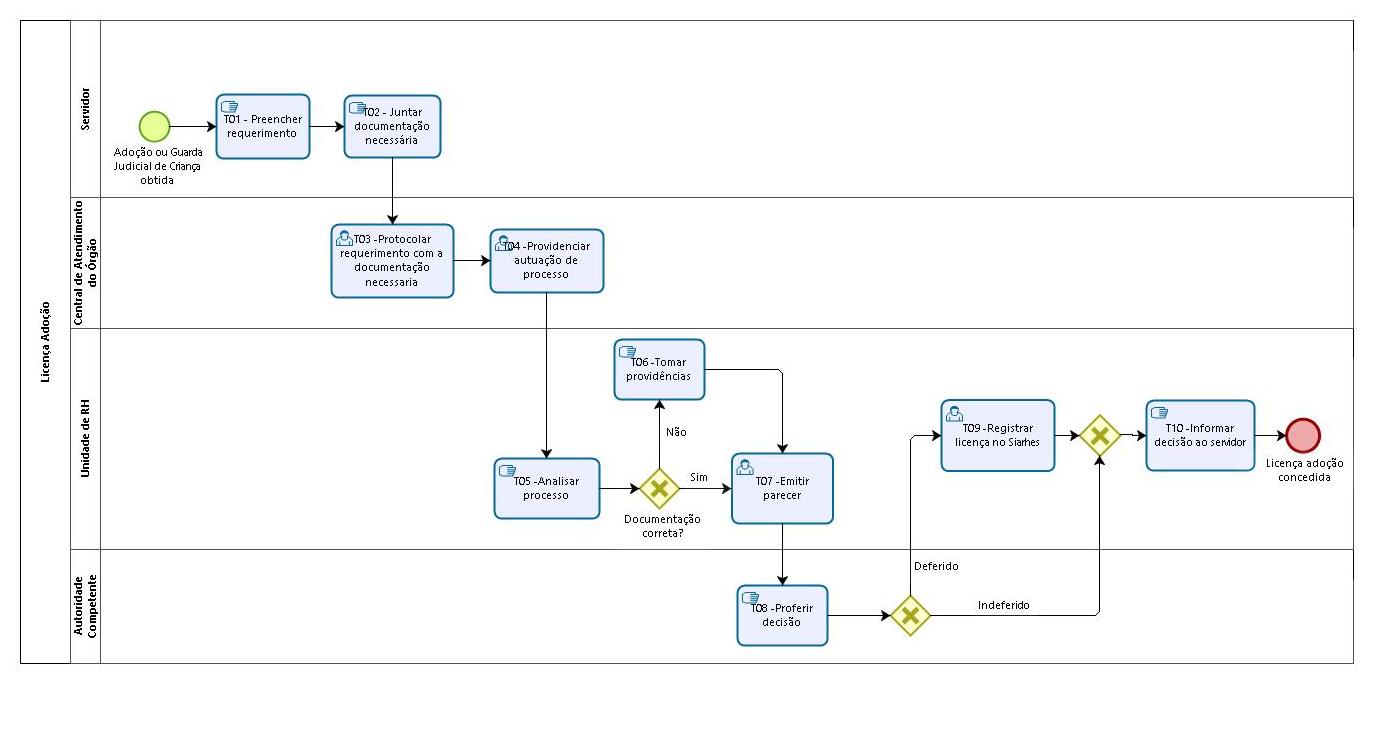
A solicitação da licença adoção por meio digital é realizada através do portal do servidor conforme Norma de Procedimento - SRH Nº 027.
| Conteúdo | Atualização | Formato | Tamanho | 
|---|
| Conteúdo | Atualização | Formato | Tamanho | |
|---|---|---|---|---|
| Publicação DOE | 05/12/2023 | 427 kB | Baixar | |
| Norma de Procedimento - SRH Nº 027 | 05/12/2023 | 358 kB | Baixar | |
| Licença Adoção - Desenho | 05/12/2023 | jpg | Baixar | |
| Nota Tecnica | 05/12/2023 | 450 kB | Baixar | 
| Conteúdo | Atualização | Formato | Tamanho | 
|---|