COMO PROCEDER
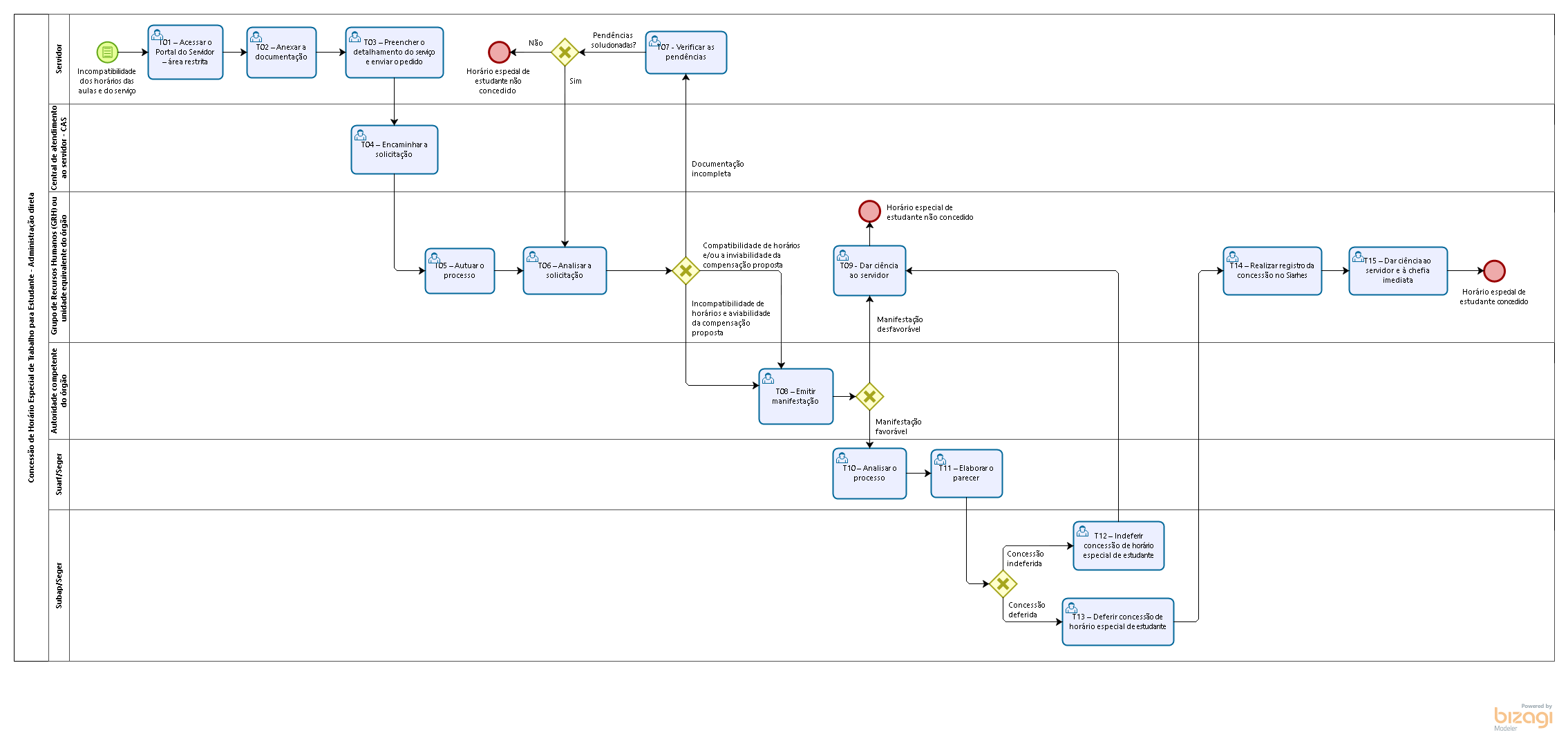
A solicitação da Concessão de Horário Especial de Trabalho para Servidor Estudante é realizada através do portal do servidor conforme Norma de Procedimento - SRH Nº 052.
| Conteúdo | Atualização | Formato | Tamanho |
|---|
| Conteúdo | Atualização | Formato | Tamanho | |
|---|---|---|---|---|
|
Decreto nº 584-R, de 16/02/2001
Regulamenta o art. 22 da Lei Complementar nº 46/94 referente ao horário especial de trabalho do servidor.
|
13/01/2023 | 727 kB | Baixar | |
|
Portaria nº 68-R, de 29/12/2022
Aprova a Normas de Procedimento SRH Nº 052
|
26/05/2023 | 115 kB | Baixar | |
| Norma de Procedimento - SRH Nº 052 | 04/01/2023 | 633 kB | Baixar | |
| Desenho Administração Indireta | 20/05/2025 | png | Baixar | |
| Desenho Administração Direta | 20/05/2025 | png | Baixar | |
| Requerimento - Concessão de Horário Especial de Estudante | 04/01/2023 | xlsx | 58 kB | Baixar |
| Conteúdo | Atualização | Formato | Tamanho |
|---|